校园VPN | 协同办公

校园动态

    当前位置: 首页 -> 校园动态 -> 正文

    做雷锋传人|我校实习生杜佳拾金不昧受表扬

    发布日期:2023-03-22 作者:

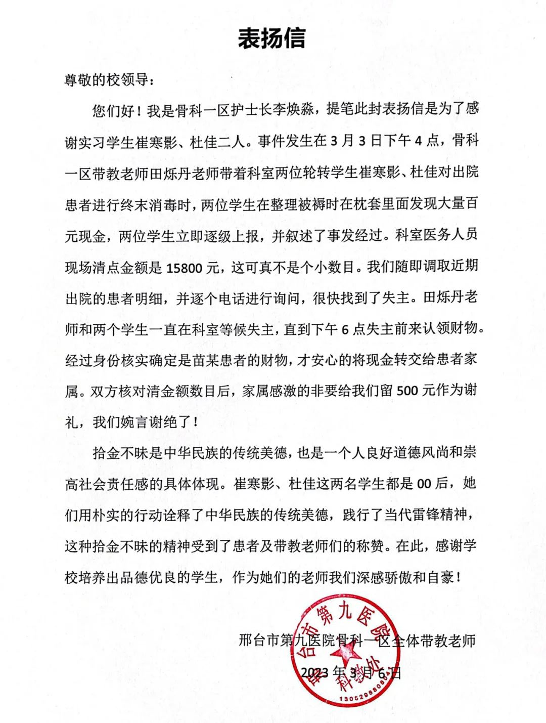
    杜佳,女,2021级普护1班学生,目前在邢台市第九医院实习。2023年3月3日下午,杜佳和另外一名实习生在进行终末消毒、整理被褥时,在枕套里发现15800元现金,她立即上报,并报告了事情经过。随后,根据近期出院明细逐个打电话询问,终于找到了失主,经过认真核对,将钱款如数交给前来认领的患者家属,并婉言谢绝了家属的感谢。邢台第九医院骨一科全体带教老特地发来表扬信,其先进事迹被邢台日报、掌上邢台客户端、文明巨鹿、巨鹿发布等多家媒体报道,社会反响强烈。

    图片

    图片

    左一为杜佳
    杜佳同学用实际行动弘扬了中华民族拾金不昧的传统美德,向社会传递了向上向善正能量,彰显了我校学生高尚的道德情操和良好的文明风尚。希望全校师生向杜佳同学学习,积极弘扬助人为乐的雷锋精神,在点滴小事中传递温情,通过细微善举散播大爱,书写出更多邢医人的雷锋故事。


    电话:党政办公室 0319-2233280   招生就业处 0319-2233321
    地址:河北省邢台市信都区钢铁北路618号
    邮编:054000

    Copyright © 邢台医学院 版权所有        冀ICP备14010172号-2       冀公网安备13050302001978号